Monitoring Pospolitych Ptaków Miast - Monitoring Ptaków Polski

Monitoring Pospolitych Ptaków Miast (MPPM) | Rok 2024

Monitoring Pospolitych Ptaków Miast (MPPM) jest programem rozpoczętym w roku 2021. Głównym jego celem jest śledzenie długoterminowych zmian rozpowszechnienia i liczebności populacji lęgowych najpospolitszych gatunków ptaków zasiedlających polskie miasta. W ramach badań MPPM liczone są wszystkie gatunki stwierdzane na powierzchniach badawczych, w tym również gołąb miejski, nieliczony w innych programach MPP.

W roku 2024 liczenia były przeprowadzone na 233 kwadratach 1x1 km w 37 największych miastach Polski (przekraczających 100 tysięcy mieszkańców). W tym roku po raz pierwszy stała się możliwa ocena wiarygodnych wskaźników i trendów dla 47 gatunków, których rozpowszechnienie w latach 2021–2024 przekraczało 20%.

Rozpowszechnienie gatunków

Łącznie zaobserwowano 148 gatunków ptaków, średnio 34,5 gatunków na powierzchnię badawczą. Trzema najbardziej rozpowszechnionymi gatunkami były grzywacz, bogatka i kapturka, stwierdzone na wszystkich badanych powierzchniach (rozpowszechnienie 100%). Czwartym z kolei gatunkiem był szpak (99,1%), a innymi najbardziej rozpowszechnionymi były kos, sroka i jerzyk (po 98,7%), sierpówka (97,9%), modraszka (97,4%), kawka (97,0%), piegża (95,7%), gołąb miejski (95,3%), wróbel (93,1%) i kopciuszek (90,1%).

Trendy zmian liczebności

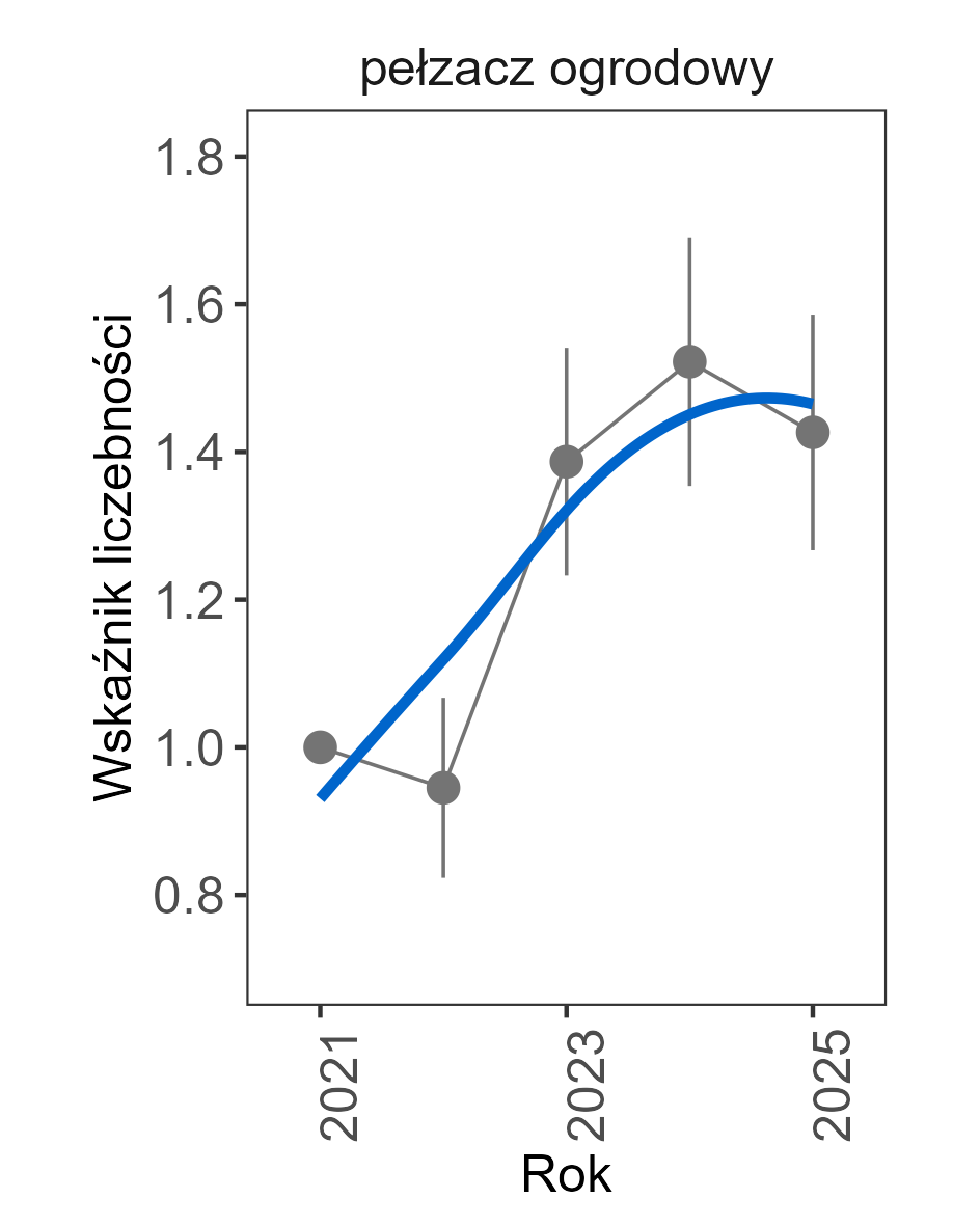
Dla 14 gatunków  udało się uzyskać istotne statystycznie trendy zmian liczebności na powierzchniach MPPM w latach 2021–2024. Silny wzrost uzyskał tylko jeden gatunek – piegża. Umiarkowany wzrost zanotowały: jerzyk, dzięcioł duży, kapturka, pleszka i pełzacz ogrodowy. Stabilne populacje stwierdzono u gołębia miejskiego, sierpówki, kosa i bogatki. Umiarkowany spadek odnotowano u czterech gatunków: wróbla, mazurka, dzwońca i piecuszka. Dla pozostałych 33 gatunków trend liczebności pozostaje nieokreślony.

Zmiany wskaźnika liczebności 47 gatunków docelowych rejestrowanych w ramach MPPM

Gatunki uszeregowano w porządku systematycznym.

Strona korzysta z plików cookies w celu realizacji usług i zgodnie z Polityką Plików Cookies.
Możesz określić warunki przechowywania lub dostępu do plików cookies w Twojej przeglądarce.